作者:Schizoxbt,Castle Labs
编译:Tim,PANews
机器人、加密货币、人工智能,这是我们一代人的技术三位一体。
这三项最具颠覆性的技术,或许可被视为最后的重要技术革命。正因如此,Virtuals将机器人技术业务线整合进其技术栈的举动才格外引人注目。
他们为何需要这样做?
AI开发者已迅速认识到,加密货币和区块链是AI代理在互联网上进行交易和运营的最高效方式。与此同时,机器人开发者明白,将AI融入机器能创造出真正自主的机械体,使其能够执行指令并完成现实世界任务。
这三大技术形成了互补增强的协同效应,虽然它们并非必须彼此依存(并非所有机器人都需加密技术,也非所有智能体都需机器人载体),但当三者融合时,便构成了完整的闭环生态。

区块链技术能实现智能体与机器人的大规模协同作业,同时为其提供底层支持:既支持设备完成支付操作,也能实现智能体之间的服务结算,甚至可以让去中心化组织通过DAO模式调度自主送货无人机群。
人工智能赋予机器人自主认知与决策能力,使其无需人工干预;而机器人则提供实体执行单元,让智能体得以在人类所处的现实世界中完成交互。
这正是技术之间的完美共生关系,Virtuals通过推出其称为"智能体生产总值"(aGDP)的新指标,将这一理念付诸实践。
其被定义为"人类、智能体与机器在数字和物理领域协同作业的总产出"。
当这项技术能与在物理领域操作的机器人结合时,数字生产力便转化为实体成果,这些领域正是智能体此前尚未触及的领域。
Virtuals的技术架构依托三大核心产品:ACP、Butler与Unicorn。
以下部分将概述各项产品,并展示机器人技术如何与这些核心支柱实现整合。
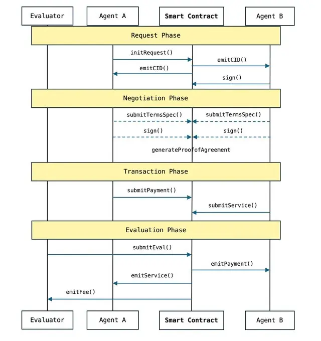
ACP
智能体协作协议ACP,正如其名,是实现智能体间交互的底层框架,典型应用场景包括执行交易、数据分析和市场研究等。
但现在,结合机器人技术后,ACP可升级为更高级的形态。
设想以下场景:
- 你是一名房地产开发商,需要完成一项施工任务。
- 研究代理聘请了设计代理来起草方案。
- 研究代理随后聘请施工机器人代理来为地产项目奠基。
- 施工代理又聘请供应链代理来订购项目所需材料。
- 所有交易均通过ACP进行结算。
尽管这听起来充满未来主义色彩,但其中蕴藏着无限可能。ACP协议拥有众多应用场景,比如制造智能体可调度送货无人机群,将商品直接配送到消费者家中;农场智能体能通过分析天气数据,自主雇佣机器人智能体执行播种或灌溉任务。
若想深入研究ACP的底层架构,其技术实现如下所示:

更多详细信息可在此处查看。
近期,x402协议成为市场热议焦点。以下将通过对比分析展示ACP协议的优势,并阐释Virtuals平台如何在这场智能体能力浪潮中占据有利位置:

Butler
Butler作为Virtual平台面向智能体经济的用户交互界面,使用户能够与基于ACP协议构建的自主智能体进行交互。

用户只需在X平台的聊天界面输入需求,Butler便会推荐合适的智能体(或智能体集群)来完成任务。在收集完必要参数后,系统会向用户确认任务成本与交付成果,随后自动分配执行流程。
一旦引入机器人技术,整个生态将展现全新维度。用户可通过Butler向智能体发出指令,再由智能体驱动现实世界的机器人集群实现指令的物理执行。
届时用户仅需通过智能体即可全面操控整个企业运营。
需要设计T恤和服装?有专属智能体可以使用。
需要将成品打包配送至人类手中?有专属机器人可进行配送。
这将为企业管理开启全新时代:任何人都能提交由智能体、机器人处理的任务需求,无需亲力亲为即可见证任务完成。
Unicorn
Unicorn作为Virtuals生态升级版项目启动平台,致力于帮助建设者、创始人筹集初创资金。相较之下,旧的Genesis模式最终演变为刷分闹剧,用户更关注积分,而非真正扶持创业者。
Virtuals官方透露,其风险投资部门早已布局机器人项目,并观察到缺乏规模化融资机制会严重拖慢创新进程。如今通过Unicorn模式实现激励行为,机器人及智能体开发者能更便捷地获取资金,实现它们的项目野心,例如:
- 农业智能体集群管理系统:通过预测分析优化作物产量,实现自主播种、监测与收割的全流程自动化
- 智能配送无人机网络:无人机通过竞标模式获取配送任务,实现陆空立体化物流运输
- 自主施工机器人集群:由设计方案与场地规划智能体协同调度,完成全自动化建筑施工
应用案例可以一个接一个。
但现有技术仍存在关键短板,如今的机器人并非开箱即用,仍需预设程序才能执行任务。
它们仍需进行训练和学习。
而这正是SeeSaw发挥作用的地方。

SeeSaw

要让机器人智能体在现实世界中高效运作,需要大规模空间数据集的支持。这些数据涵盖的范围极其广泛,从辨识不同类型的警报鸣笛声,到在建筑工地自主导航,乃至简单如精准折叠衬衫的动作规范。
SeeSaw通过记录人类日常活动与目标任务,使机器人能更精准地感知现实环境,将这些行为数据化后,便成为机器人的学习素材。
机器人天生难以理解物体和人类在三维物理空间中的运动规律,因此获取涵盖所有动作细节的数据集至关重要,无论这些动作多么细微精妙。
这正是Virtuals创立SeeSaw的初衷,他们深知此类数据采集的重要性。
SeeSaw是一款通过众包模式采集手物交互视频的iOS移动应用。这个应用将采集过程游戏化,用户可通过完成各类任务关卡获取积分奖励。
只要奖励机制与用户贡献度匹配,SeeSaw平台便能快速扩展规模,为Virtuals构建起海量的视觉交互数据库,可向所有机器人研发团队提供服务化输出。
SeeSaw是与BitRobot Network联合开发,确保采集的数据符合标准,能有效用于机器人的规模化训练。
这一切仅仅只是开始
虽然这是本文的结束,然对技术三位一体而言,一切只是开始。
这三大赛道才刚刚展现它们的能力,而凭借加密技术的天然属性,我们得以在第一线见证这些发展。
可以预见,在不久的将来出现完全自动化的机器人机构和公司并非天方夜谭。对于我们每个人内心的科幻迷而言,目睹机器人四处行走并自动完成任务的场景,既令人着迷又(隐隐)令人不安。
我们即将迎来的未来可能比任何人预期的都更早到来。Virtuals公司对技术三位一体领域的涉足将带来何种成果,着实令人期待。
免责声明:本文章仅代表作者个人观点,不代表本平台的立场和观点。本文章仅供信息分享,不构成对任何人的任何投资建议。用户与作者之间的任何争议,与本平台无关。如网页中刊载的文章或图片涉及侵权,请提供相关的权利证明和身份证明发送邮件到support@aicoin.com,本平台相关工作人员将会进行核查。