强势美元“底线”:贝森特紧急护盘背后

CN
AiCoin
关注
1小时前

特朗普一句对美元贬值“感到舒服”的言论,让市场瞬间陷入混乱,美元的日内暴跌引发了全球央行的高度警惕。在特朗普总统表示对美元贬值感到“舒服”之后,美国财政部长斯科特·贝森特紧急出面稳定市场,重申美国“一贯奉行强势美元政策”。

这一表态导致美元录得自去年11月以来的最大单日涨幅,暂时扭转了前一日因总统言论引发的恐慌性下跌。

一、紧急护盘

 美国财政部长斯科特·贝森特的紧急表态,被视为对市场的一次明确干预。在总统特朗普发表对美元贬值感到“舒服”言论后,市场一度陷入混乱。

 贝森特在接受CNBC采访时明确表示:“美国一贯奉行强势美元政策”,并补充说“如果我们政策得当,资金自会流入”。

 当被问及美国是否会干预外汇市场以抛售美元、买入日元时,贝森特断然否认:“我们绝对没有干预外汇市场以抛售美元、买入日元”。这一表态被市场解读为试图安抚紧张的神经,防止美元出现无序下跌。

二、总统的“舒适区”与政策困境

 特朗普对美元贬值的态度,暴露了美国经济政策的内在矛盾。特朗普总统表示对美元贬值“感到舒服”,这种表态直接导致了美元暴跌1.1%——这是自去年4月市场动荡以来的最大单日跌幅。

 分析认为,特朗普希望美元走软以提高美国出口竞争力,但同时又需要强势美元来吸引全球资本流入,为美国庞大的财政赤字融资。政策制定者的核心挑战在于平衡不同目标:既要保持经济增长和出口竞争力,又要维持投资者对美元的信心。

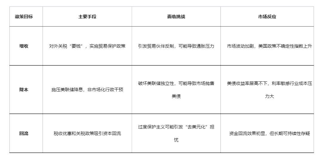
三、三项政策目标的内在博弈

特朗普政府的宏观政策本质上围绕着三大目标展开:增收、降本与回流。这三项目标之间存在着复杂的互动关系,时而协同,时而矛盾。

这三重目标之间存在着明显的张力:增收的关税政策可能推高通胀,与降本的降息目标相冲突;而过度保护主义又可能动摇美元信心,阻碍资本回流。

四、 “Taco”策略:反复试探与战术回撤

 特朗普政府的政策风格以“Taco”为特征——“Trump Always Chicken Out”(特朗普总是临阵退缩)。这一策略的核心是通过激进的初始立场获取谈判筹码,然后在市场反应过度时适度回撤。

 在格陵兰岛事件中,特朗普政府快速调整立场,被市场视为典型的“Taco”行为。同样,在关税问题上,特朗普多次设定激进目标,却在市场剧烈反应后推迟截止日期或降低要求。

 这一模式也体现在对待美元的态度上:总统发表可能削弱美元的言论,随后财长出面稳定市场预期。这种“一个唱红脸、一个唱白脸”的做法,既试探了市场底线,又避免了失控局面。

五、美债与日债的货币政策分化

 全球两大主要债券市场正走向不同的道路。日本央行自2024年3月结束负利率以来已累计加息四次,市场普遍预测2026年还将有两次加息。受此推动,日本10年期国债收益率自2006年以来首次突破2%关口。与此同时,美国则呈现出“金发女郎经济”特征:低通胀与高增长并存。

 美国三季度GDP增速达到4.3%,而CPI同比上涨2.7%,这为美联储的宽松政策提供了空间。美联储通过降息和从“量化紧缩”转向“储备管理购买”的方式,实际上开启了一场“隐形宽松”。

 这种货币政策的分化导致美日利差缩小,但即使在日本央行加息背景下,美日国债利差仍保持在2.15%以上,这使得日元的套息交易模式尚未到“崩塌”时刻。

六、日债波动的全球影响

 日本债券市场的动荡正引起全球关注。日本新任首相高市早苗推行的大规模财政刺激计划,引发了市场对日本债务负担高企的担忧。

 上周,日本国债收益率一度大幅飙升至历史高位。这种波动具有潜在的溢出效应,正如品浩(PIMCO)集团投资总监艾达信所指出的:“日本债券市场的疲软,从某种意义上,也会对其他国家的债券市场形成溢出效应”。

 美国财政部也在密切监测日本国债走势。日本财务大臣片山皋月已多次警告,日本当局准备采取行动应对日元跌势,并表示将“根据需要与美国当局密切协调”。

七、市场的艰难平衡

 金融市场正在多重不确定性中寻找方向。一方面,美国经济的强劲表现为风险资产提供了支撑;另一方面,政策不确定性和全球货币政策分化增加了市场波动。

 对于美元/日元汇率,分析师认为只要维持在139上方,整体方向就不会改变,后市将测试161并遭遇阻力。只有当跌破139关键位时,当前的上涨行情才可能被扭转。

 全球债券作为避险资产的吸引力正在上升。PIMCO指出,当美股周期性调整市盈率(CAPE)超过35时,未来五年美股中位数回报为负,而同期彭博美国综合债券指数的中位数回报为正。

 目前美股CAPE已达40,债券相对于股票的估值优势明显。全球固定收益投资者正重新评估资产配置,将目光转向包括日本国债在内的多元化债券市场。

 

贝森特关于“美国一贯奉行强势美元政策”的表态暂时稳住了市场情绪,但美元的未来走向仍取决于多重因素的博弈。

市场普遍预期美联储将继续宽松,而日本央行则可能进一步紧缩。这种货币政策的分化,加上美国财政的脆弱平衡与特朗普政府不可预测的政策风格,使得2026年的全球汇市注定充满变数。

未来几周,市场将密切关注美国最高法院对总统关税权限的裁决、美联储新主席的提名进展,以及美日两国在汇率政策上的协调行动。这些事件的结果将决定美元是延续反弹,还是重回下跌轨道。

 

加入我们的社区,一起来讨论,一起变得更强吧!

官方电报(Telegram)社群:https://t.me/aicoincn
AiCoin中文推特:https://x.com/AiCoinzh

OKX 福利群:https://aicoin.com/link/chat?cid=l61eM4owQ
币安福利群:https://aicoin.com/link/chat?cid=ynr7d1P6Z

免责声明:本文章仅代表作者个人观点,不代表本平台的立场和观点。本文章仅供信息分享,不构成对任何人的任何投资建议。用户与作者之间的任何争议,与本平台无关。如网页中刊载的文章或图片涉及侵权,请提供相关的权利证明和身份证明发送邮件到support@aicoin.com,本平台相关工作人员将会进行核查。

分享至:
APP下载

X

Telegram

Facebook

Reddit

复制链接